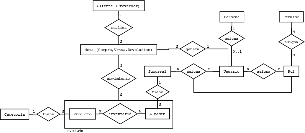
Diseño Conceptual - Diagrama ER
Este es el diseño conceptual del sistema de compras, ventas e inventario con control de usuarios, roles y permisos.
Relaciones Identificadas
Cardinalidad
- 1:1 → Una persona está asociada a un único usuario (persona - usuario).
- 1:1 → Un almacén pertenece a una única sucursal (almacen - sucursal).
- 1:N → Una categoría puede tener muchos productos (categoria - producto).
- 1:N → Un cliente (proveedor) puede realizar muchas notas (cliente - nota).
- 1:N → Una sucursal puede tener muchos almacenes (sucursal - almacen).
- 1:N → Un usuario puede generar muchas notas (usuario - nota).
- 1:N → Una nota puede tener muchos movimientos (nota - movimiento).
- 1:N → Un producto puede participar en muchos movimientos (producto - movimiento).
- 1:N → Un almacén puede participar en muchos movimientos (almacen - movimiento).
- N:M → Un rol puede tener muchos permisos y un permiso puede pertenecer a muchos roles (rol - permiso, vía rol_permiso).
- N:M → Un usuario puede tener múltiples roles y un rol puede estar asignado a múltiples usuarios (usuario - rol, vía usuario_rol).
- N:M → Un usuario puede estar asignado a varias sucursales y una sucursal puede tener varios usuarios (usuario - sucursal, vía usuario_sucursal).
- N:M → Un producto puede estar en varios almacenes y un almacén puede tener varios productos (producto - almacen, vía inventario).